Abstract
Background: B-cell precursor acute lymphocytic leukemia (BCP-ALL) carrying KMT2A::AFF1 rearrangements is an aggressive disease with unsatisfactory response to treatment and poor prognosis. KMT2A is a histone methyl transferase involved in the establishment of epigenetic memory. In the fusion protein encoded by the KMT2A::AFF1 fusion gene, the catalytic SET domain of KMT2A mediating H3K4 trimethylation is lost. Instead, the fusion protein interacts with DOT1L and mediates H3K79 methylation. The subversion of the catalytic activity of KMT2A arrests affected cells in an immature stage of development that may precede V(D)J recombination.
Aim: Investigate the immune repertoire of KMT2A::AFF1 rearranged BCP-ALL and evaluate the feasibility of measurable residual disease (MRD) detection using immunoglobulin (Ig) gene rearrangements.
Patients and Methods: The cohort includes 290 adult and 89 pediatric BCP-ALL patients. The diagnosis was established following WHO classification. WTS (5x107 reads, 2x101bp) data were generated on HiSeq and NovaSeq instruments. Ig gene rearrangements were analyzed using MiXCR and NCBI-IgBlast.
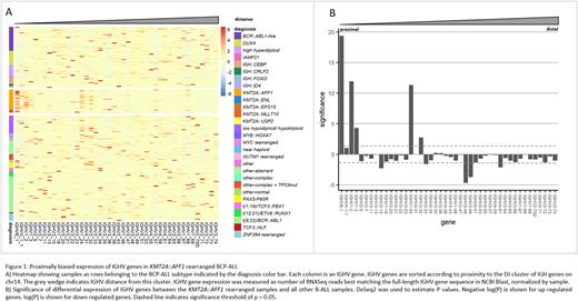
Results: We analyzed Ig heavy-chain variable region (IGHV) gene rearrangements in BCP-ALL samples. We observed that the immune repertoire of leukemic cells carrying KMT2A::AFF1 is less diverse than that of other BCP-ALL samples. We investigated the expression levels of IGHV genes using WTS data. We found that IGHV genes located proximally to the IGHD/IGHJ cluster of genes on chr14 were more likely to be expressed in samples carrying KMT2A::AFF1 (Fig 1A). This difference was particularly significant (p<10-18) for IGHV6-1, the IGHV gene closest to the IGHD/IGHJ cluster (Fig 1B).
Proximally biased V(D)J recombination is indicative of incomplete Ig locus contraction. Locus contraction is regulated by PAX5, which suppresses WAPL, a negative regulator of chromatin loop extrusion. Chromatin looping of IGHV genes ensures a balanced immune repertoire by bringing distant IGHV genes in proximity to the V(D)J recombination center. We found that in samples with KMT2A::AFF1 fusion genes WAPL expression levels are significantly (p<10-10) higher than in other subtypes of BCP-ALL.
Analysis of the Ig gene rearrangements in KMT2A::AFF1 samples revealed abundant expression of alleles encoding non-productive V(D)J rearrangements or IGHV alleles in germline configuration. Only 35% of complementarity determining region 3 covering reads encoded productive rearrangements in KMT2A::AFF1 samples while in other types of BCP-ALL 67% of reads are productive (p<10-6). In samples with chronic lymphocytic leukemia, a tumor of post-germinal center B cells, this percentage is generally 90% or more. Among the non-productive V(D)J rearranged alleles, in-frame stop codons were equally overrepresented as out-of-frame V-J fusions when compared to their abundance in other types of BCP-ALL (p<10-15 in both cases). As light chain rearrangements require signaling from a productive heavy chain, the significantly (p<9x10-7) lower expression of light chain alleles detectable in KMT2A::AFF1 samples supports the notion that the abundant expression of non-productive alleles is not an artefact.
Clonal expansion as measured by the Gini index for the number of reads per clonotype is distributed uniformly between 0 (polyclonality) and 1 (monoclonality). Monoclonality was observed in only 10% of cases. Furthermore, some DJ-rearrangements with identical non-templated linker sequences were found to be recombined with different IGHV genes, indicating ongoing V(D)J recombination and clonal evolution.
Conclusions: Our data suggest that the KMT2A::AFF1 rearrangement locks the cell of origin at a point of ongoing V(D)J recombination. V(D)J recombination appears to be induced prematurely in these cells. Poor locus contraction could explain the proximally biased V(D)J recombination pattern. The non-sense mediated decay pathway involved in down regulating the expression of non-productive alleles seems to be poorly functional. Consequently, the cells express unusually high amounts of non-productive alleles or alleles in germline configuration that are clonally evolving and derived frequently from IGHV6-1. These features distinguish KMT2A::AFF1 BCP-ALL from other BCP-ALL subtypes and make MRD detection in KMT2A::AFF1 BCP-ALL based on specific Ig gene rearrangements highly error prone.
Disclosures
Mueller:MLL Munich Leukemia Laboratory: Current Employment. Walter:MLL Munich Leukemia Laboratory: Current Employment. Hutter:MLL Munich Leukemia Laboratory: Current Employment. Nadarajah:MLL Munich Leukemia Laboratory: Current Employment. Dicker:MLL Munich Leukemia Laboratory: Current Employment. Meggendorfer:MLL Munich Leukemia Laboratory: Current Employment. Iacobucci:Mission Bio: Honoraria. Mullighan:Pfizer: Research Funding; Abbvie: Research Funding; Amgen: Honoraria; Illumina: Honoraria; FAZE: Honoraria; BEAM: Honoraria; Consulting: Honoraria. Kern:MLL Munich Leukemia Laboratory: Current Employment, Other: Ownership. Haferlach:Munich Leukemia Laboratory: Current Employment, Other: Part ownership. Haferlach:MLL Munich Leukemia Laboratory: Current Employment, Other: Ownership.
Author notes
Asterisk with author names denotes non-ASH members.
This feature is available to Subscribers Only
Sign In or Create an Account Close Modal